相关介绍
编辑点评:专门为蚕豆病宝宝写的禁忌查询小工具
蚕豆病是一种有很多禁忌的病,对于用药和吃的东西需要特别注意,蚕豆Baby是吾爱网友自己制作的一个免费工具,可以轻松随时随地查询蚕豆病的禁忌,界面干净清爽,拥有100多种生活中常见到的数据,有需要的可免费下载,愿天底下所有的蚕豆病宝宝都健康成长。

软件特色
1、为用户提供一个全面的禁忌查询系统,特别针对蚕豆病宝宝。用户可以快速查询到与蚕豆病相关的各种禁忌信息。
2、内置了超过100条的常见数据,这些数据涵盖了蚕豆病宝宝在日常生活中可能遇到的各种情况和需要注意的事项。
3、包含了食物禁忌,还有药物、生活习惯等多方面的内容,可以随时随地查询,无论是在家中、外出还是旅行时。
蚕豆Baby使用方法
1、先在本站下载最新版本的蚕豆Baby软件安装到手机上。

2、在首页点查看参考文献可以查看关于蚕豆baby的信息。

3、在搜索框中输入药品名称可以快速查询。

4、搜索出来的结果可以看到相关的资源介绍。
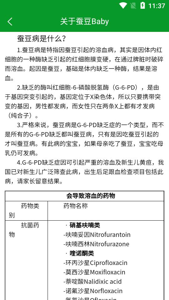
什么是蚕豆病
1.蚕豆病是特指因蚕豆引起的溶血病,其实是因体内红细胞的一种酶缺乏引起的红细胞膜变硬,在通过脾脏时破碎而溶血。起因是蚕豆,基础是体内缺乏一种酶,结果是溶血。
2.缺乏的酶叫红细胞-6-磷酸脱氢酶(G-6-PD),是由于基因突变引起的,基因定位于X染色体,所以只要携带突变的基因,男性都发病,而女性只在两条X上都有才发病(纯合子)。
3.严格来说,蚕豆病是G-6-PD缺乏症的一个类型,而不是所有的G-6-PD缺乏都叫蚕豆病,只有是因吃蚕豆引起的才叫蚕豆病。有此病的宝宝,如果母亲吃了蚕豆,宝宝吃母乳仍可发病。
4.G-6-PD缺乏症因可引起严重的溶血及新生儿黄疸,我国已对新生儿广泛筛查此病,出生后足跟血检查项目包括此病,请家长留意结果。
蚕豆病不能吃的食物
1、蚕豆:蚕豆病患者不能食用蚕豆、蚕豆粉、蚕豆制品如蚕豆酱等。
2、辛辣刺激性食物:应避免食用辣椒、花椒、大蒜等辛辣刺激性食物,以免加重病情。
3、鱼腥虾蟹:属于海鲜类食物,可能会引起过敏反应,加重病情。
4、富含维生素C的水果:应避免食用富含维生素C的水果,如柠檬、猕猴桃、橙子、橘子等。维生素C可能加重蚕豆病的病情。
5、油腻的食物:如肥肉、奶油、炸鸡等,因为食物中的油脂含量比较高,可能会加重胃肠道负担,导致患者出现恶心、呕吐等不适症状。
除以上五点外,还有苦瓜、花生等也不能吃,如果食用后出现异常症状,需要及时就医。患者在饮食上应注重高蛋白、高营养,适量运动。
小编精选
机器猫盲盒app是款趣味盲盒购物的平台,精选海量热门的盲盒产品,根据自己的需求在线选购,看看拆出的产品是不是自己想要的,更多的惊喜福利等你来购买,趣味十足,全新的盲盒购物模式带给大家,让你轻松购物哦,快来下载吧。 机器猫盲盒app特点: 1、聚集各种盲盒品类,盲盒内涵盖商品有数码产品、生....
ODD Businesss app是一款十分优质的掌上购物商城,上新的商品十分的丰富,为大家带来的好物也是很齐全的,可以在平台上去进行下单体验,还有更多的福利和优惠等待大家去选择,轻松的满足大家的购物需求,平台上的商品众多,赶紧来下单吧! ODD Businesss app特点: 1、每....
中国移动福建app官方版是提供的一款掌上营业厅话费充值的服务平台,可以查询到您订购的订单详情,快速到账,还有许多的优惠套餐服务,比线下更加的划算,提供了一站式的购物福利,大家都可以在平台上去下单选择,更多的优惠等你来选择。 中国移动福建app官方版特点: 1、大家可以在平台上找到各种各样....
相关软件
-
渭好办app手机版
生活服务
-
柚宝宝孕育下载最新版
生活服务
-
极速ZIP解压缩app
生活服务
-
新疆农大一卡通
生活服务
-
智汇听力app最新版
生活服务
-
手机扫描宝app最新版
生活服务
-
北京快成物流app最新版
生活服务
-
东墩污水处理app手机版
生活服务
-
仙桃智慧监管app最新版
生活服务
-
物格买菜app安卓版
生活服务
最新资讯
- 无限暖暖能装mod吗 无限暖暖好玩的mod推荐 2025/03/10
- 龙之谷世界有什么音乐 龙之谷世界汽水音乐推荐 2025/03/10
- 《梦幻西游》手游:月宫玩法全解析 2025/03/05
- 斗罗大陆SS:高效获取本体碎片攻略 2025/03/05
- 解锁非人学园的秘密:如何高效获取稀有角色一方通行 2025/03/05
- 天天酷跑:凤凰VS夫诸,谁才是你的最佳之选? 2025/03/05
- 如何在乱斗西游中快速升级? 2025/03/05
- 《影之刃3》无锋角色:揭秘最强套装选择! 2025/03/05
相关文章
- 《博德之门3》全种族介绍 全种族一览 2023/10/15
- 《天龙八部2》礼包兑换码大全2023 2023/10/11
- 《元尊》手游诸天圣宝录怎么玩-《元尊》手游诸天圣宝录玩法介绍 2023/10/06
- LOL手游永恩玩法连招教学 2023/09/07
- 原神海洋书任务如何完成-海洋书任务完成方法 2023/08/22
- 叫我大掌柜碎熔岩技能搭配及打法攻略 2023/07/26
- 文字来找茬电梯惊魂攻略分享 2023/07/26
- 《暗区突围》第二届先锋杯总决赛即将来袭,精彩亮点抢先看! 2023/07/24
-
13
吉星管家app
生活服务
